Agisoft Metashape
If you are using Agisoft for photogrammetry, please follow this page for guidance.
Scaling
Agisoft Metashape | Standard
Agisoft Metashape Standard does not offer a way to automatically set scale. For best practice, we recommend using Blender (a free 3D application) to do this by hand.
You will require an Alembic file that includes cameras & a UV unwrapped mesh.
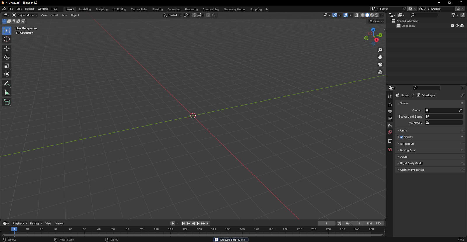
Open a new ‘General’ blender scene and delete all of the default objects, your scene should look like this:

To Import an Alembic file : File -> Import -> Alembic


After importing, the mesh and cameras should be in your scene. Create an empty object, this will be used to apply the same scale to the mesh and all the cameras:

Select everything except the ‘Empty’:

Then Shift+Drag the selected items into the empty:

It should look like this:

Using the measure tool (Shift+Spacebar, M), hold Ctrl to snap the tool to two points in the mesh, like so:

Then compare this distance to the real life distance. If you divide this distance by the real life distance you end up with a scale factor.
On the object properties menu for the ‘Empty’, insert the computed scale factor into the three scale input boxes:

Use the measure tool again to confirm the distance is now correct.
Now select all cameras and the mesh, press Alt+P to bring up the Clear Parent dialog, and select Clear and Keep Transformation:

Delete the ‘Empty’ from the scene, your outline should only have the cameras and mesh now:

Now export the scaled alembic:


This scaled alembic is the one you want to select during the run dialog in Marso.
Exporting
To export an alembic from Agisoft:
Go to file.
Go down to export, then click on export model.
Select a name and press save.
After pressing save, an export model window will appear.
You must enable vertex normals and cameras, your settings should look like the below images.


In Agisoft Metashape, by default, all cameras should solve into a single group resulting in them all sharing the same lens distortion profile.
To export an ST Map:
Go to tools.
Go down to camera calibration.
You should see a single-camera group on the left pane (see below for an example).

If you have multiple camera groups within your scene with different camera solves, Marso will not work.
Switch from the 'initial' to the 'adjusted' tab.

Set the save type as 'STMap (*tif*.exr)'. Type in a meaninful file name such as 'Lens_Profile'. By default, the extension of the file will be ‘.tif' , ensure that this is changed to ‘.exr’.

